Hướng dẫn nhận ticket
1. Điều kiện tiên quyết
- Tài khoản Gitlab
- Danh sách dự án được tham gia
- Nắm được quy trình xử lý ticket
2. Đối tượng đọc
- Stage Owner
- Customer Success Engineer
- Customer Success Specialist
3. Nội dung chi tiết
3.1. : Chọn ticket ( 1 ticket là 1 issue)

3.2. : Reply ticket

3.3. : Phân tích và làm nhiệm vụ theo yêu cầu của ticket
- Khi thực hiện ticket vào Teamlogger tạo (IT) Ticketing Record mới với cú pháp :
[Số_ticket]_[Ngày trong tuần]_[buổi trong ngày]
Buổi trong ngày là 0112 (1 giờ sáng tới 12 giờ trưa) hoặc 1323 (1 giờ chiều tới 11 giờ tối))
Ví dụ
233_Thu_1323
- Ở mục Issues -> Boards -> Chuyển ticket sang trạng thái Doing

- Trường hợp hoàn thành trước 12h -> Reply nghuyên nhân -> Chuyển ticket sang trạng thái Done -> Chờ CS kiểm tra và CS là người Close Issue

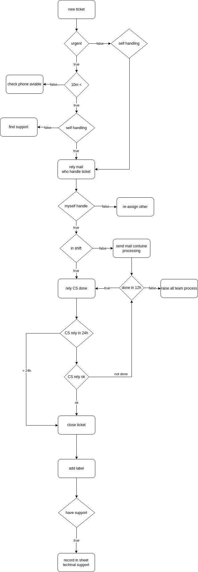
- Trường hợp chưa tìm được nguyên nhân tham khảo sơ đồ sau

4. Kết Luận
Tài liệu này hướng dẫn kỹ sư mới cách nhận ticket lần đầu, nếu có góp ý xin vui lòng điền vào form bên dưới.