Server Flows
I. Introduction
This document outlines the server flows for Qranty, detailing the primary interactions between the server and client components of the system. By understanding the server flows, developers can effectively manage data processing, routing, and communication within the Qranty application.
II. Basic Flows
1. Handling User Requests
The server processes user requests based on the following flow:
- Client Request: The client sends a request to the server for data or processing.
- Server Routing: The server routes the request to the appropriate endpoint based on the request type and parameters.
- Data Processing: The server processes the request by querying the database, performing calculations, or interacting with external services.
- Response Generation: The server generates a response based on the request outcome and data processing results.
- Client Response: The server sends the response back to the client for display or further processing.
- Error Handling: If an error occurs during any step of the process, the server generates an error response and sends it back to the client.
2. Data Flow
The server manages data flow between components as follows:
- Client Interaction: The server interacts with the client to receive requests and send responses.
- Database Interaction: The server communicates with the primary database to store, retrieve, and update data.
- External Service Integration: The server interfaces with external services and APIs to perform tasks like generating QR codes, or sending notifications.
- Queue Management: The server manages task queues using Redis to process tasks asynchronously and efficiently.
- Error Handling: The server handles errors during data processing, database interactions, or external service calls to ensure data integrity and system stability.
III. Feature-Specific Flows
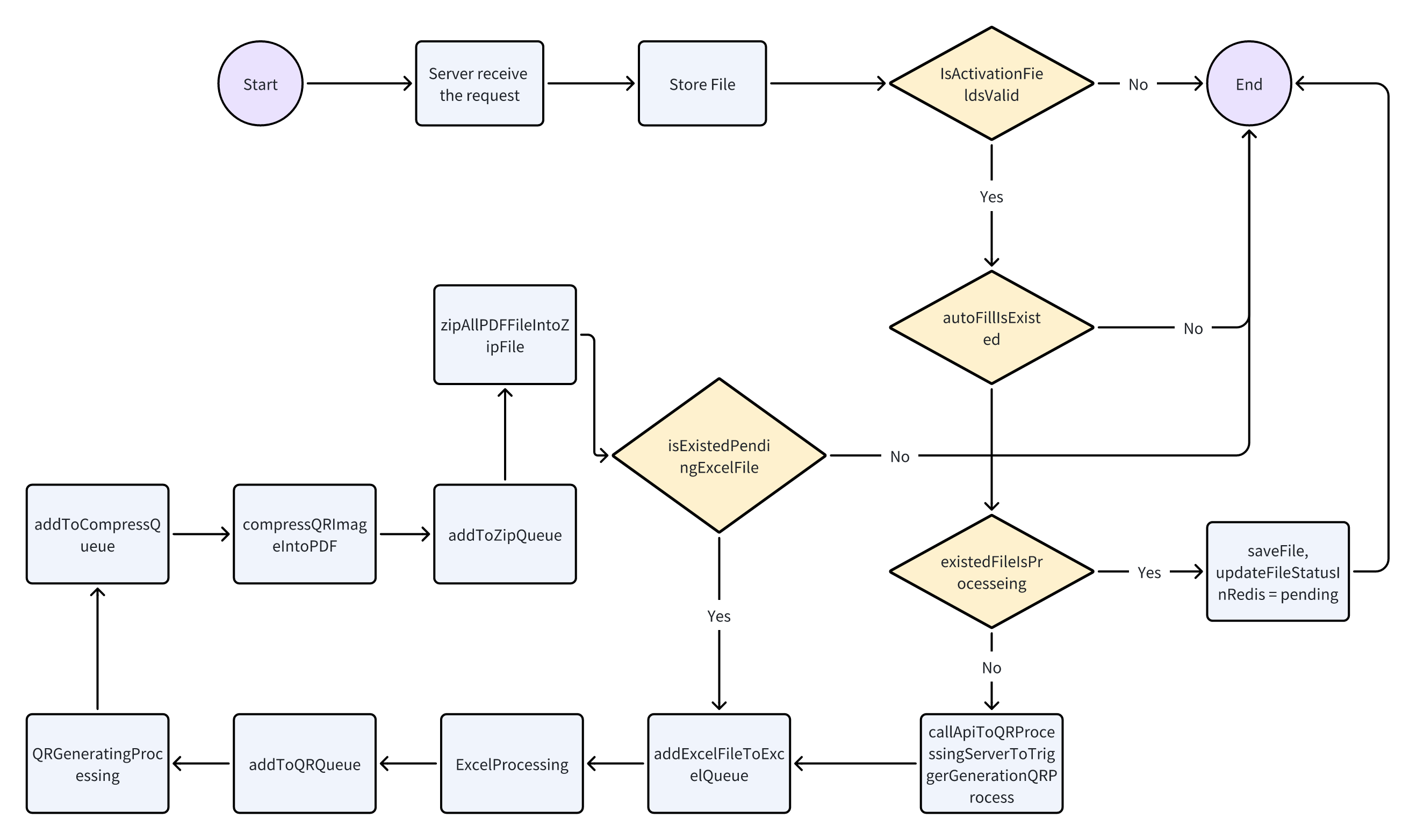
1. QR Generation Flow
The server flow for generating QR codes involves the following steps:

2. Warranty Registration Flow
The server flow for warranty registration includes the following steps:
